35期
案例分享
近日,广东诚公律师事务所公司法律专业委员会第35期专业分享会如期举行。
本次分享会主题为“新仲裁法修订亮点及思考”,主讲嘉宾程涣翔律师通过对比国内外仲裁制度及实践,深入分析了新仲裁法修订的亮点,并结合自身国际仲裁教育经历及仲裁办案经验,与各位委员分享了在律师实务上的思考。
本次分享深入浅出,全体委员对主题内容均展开了热烈的讨论。
2025年9月12日,十四届全国人大常委会第十七次会议表决通过新修订的《中华人民共和国仲裁法》(下称新仲裁法或新法),自2026年3月1日起施行。
据了解,现行仲裁法(下称原仲裁法)自1995年9月1日起施行,已经施行超过30年,其中在2009年和2017年分别做过两次小幅修改。
一
本次修订的四大特点
(一)具有中国特色
1.仲裁事业的发展,贯彻落实中国共产党和国家的路线方针政策、决策部署,服务国家高质量发展和高水平对外开放,营造市场化、法治化、国际化营商环境,发挥化解经济纠纷的作用。
2.司法行政部门依法指导及监督仲裁。
(二)与国际规则融通,积极对接国际通行规则
1.接轨国际商事仲裁,引入“仲裁地”制度;
2.引入临时仲裁,确立机构仲裁与临时仲裁并行模式;
3.支持仲裁中外交流,鼓励中国仲裁机构走向国际;
4.扩充涉外仲裁的案件范围,提高对外反制能力。
(三)规范与支持
1.明确仲裁机构的名称及法律性质,要求信息公开透明;
2.规范仲裁机构组成人员与仲裁员的资格条件(包括披露义务);
3.回应实务痛点,完善仲裁程序:完善保全制度及取证权。
(四)科技与现代化
1.认可在线仲裁的合法性及效力。
2.强调科学技术人才的重要性。
二
新法修订的主要亮点及思考
(下划线为表述更改部分,红色字体为新增部分,删除线为删除部分。)
(一)仲裁事业、仲裁机构、仲裁员
1. 规范仲裁机构的名称,明确其法律地位,优化备案及登记管理
1.1. 规范仲裁机构的名称,明确其法律地位
首先,新法将“仲裁委员会”改为“仲裁机构”,不只是在文字表述上进行优化和规范,更是顺应了实务发展。实际上,我国各地的仲裁机构已不再局限于以“仲裁委员会”命名,例如北京仲裁委员会(北仲·BAC/BIAC),同时使用“北京国际仲裁院”名称;深圳仲裁委员会(SCIA),对外为“深圳国际仲裁院”,又名“粤港澳大湾区国际仲裁中心”“华南国际经济贸易仲裁委员会”。
因此,实务中,当事人及律师如选择仲裁作为纠纷争议解决方式,那么起草仲裁协议时应当特别注意不要写错仲裁机构的名称。
其次,新法明确仲裁机构的性质是公益性非营利法人,解决了我国仲裁机构长期存在的“属性模糊”问题。而原仲裁法第15条仅明确中国仲裁协会是社会团体法人,仲裁委员会是其会员;但并未明确仲裁委员会本身的法律地位。
关于仲裁机构的性质,过去,我国大多仲裁机构属于事业单位或参公管理,各地方结合自身情况(例如根据对仲裁机构的拨款、收支管理方式等),将仲裁机构定为“政府职能部门的内设机构”或“事业单位”等。2018年12月,中共中央办公厅、国务院办公厅印发的《关于完善仲裁制度提高仲裁公信力的若干意见》提出了“改革完善仲裁机构内部治理结构”“各地可以根据实际,对仲裁委员会的运行机制和具体管理方式进行探索改革”,自此各地例如上海、北京、广州陆续就仲裁机构性质展开探索与改革。而深圳在仲裁发展上属走在前列,自2012年起,深圳国际仲裁院就确立以理事会为核心的法人治理结构,实行决策权、执行权和监督权相互分离、有效制衡的体制机制改革。2020年10月1日,深圳更是以经济特区立法权确立深圳国际仲裁院为不以营利为目法定机构(《深圳国际仲裁院条例》第三条第一款)。总体而言,各地仲裁机构自改革后,在财务上大多实行企业财务制度,自行编制财务预(决)算,自主决定财务收入支出;财产和利润不向出资人、设立人分配。
除此之外,新法对仲裁机构的内部管理制度的建立健全提出了更高的要求,要求仲裁机构信息公开,意味着仲裁机构需公开其收费标准、财务报告等信息,接受社会各界的监督;这一定程度上也契合了新法第二十四条有关仲裁机构独立性的规定。
1.2. 优化及明确仲裁机构的登记、备案管理
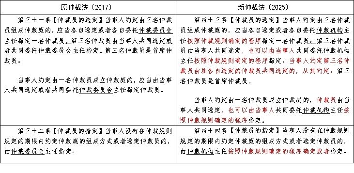
除保留原则上在“省、自治区、直辖市的司法行政部门登记”的规定之外,新法明确经国务院批准由中国国际商会组织设立的仲裁机构(主要指贸仲)应当直接向国务院司法行政部门备案。而且,新法还授权国务院制定仲裁机构登记管理的具体办法,这意味着后续将通过配套文件对登记条件、流程、监管措施等进一步细化,有助于规范全国仲裁机构的管理。
2. 规范组成人员、仲裁员的资格条件
2.1. 规范组成人员的资格条件,增加任期规定
新法在仲裁机构组成人员的资格条件中增加了对“科学技术专家”的需要,并增加组成人员的任期为五年的规定,相信此处修订的内容吸收了各地方立法(如《深圳国际仲裁院条例》)、各仲裁机构规则(如理事会每届任期为五年)等。
2.2. 规范仲裁员的资格条件
实际中,部分仲裁机构已先一步对仲裁员资格条件及管理作出规定,例如:①2021年,贸仲《授予仲裁员资格规定》等对仲裁员除名情形作出规定。②2025年9月,广州仲裁委《仲裁员资格管理规定》《仲裁员守则》。
本次修订强调了仲裁员应具备“良好的专业素质,勤勉尽责,清正廉明,恪守职业道德”,进一步拓宽仲裁员的选聘渠道,包括允许“曾任检察官满八年”、“从事海商海事、科学技术等专业工作”的行业人员担任仲裁员,还明确了符合法律规定的公职人员可以兼任仲裁员以及仲裁机构可以聘任境外人士担任仲裁员等规定。而且,新法明确了仲裁员除名的情形,包括被开除公职、吊销律师执照或被撤销高级职称等。本次修订,提高了仲裁员的道德责任、专业能力等综合素养要求,注重仲裁员操守,完善了仲裁员的进出机制,加强管理和监督,有助于提高社会公众对仲裁员的信任,保障仲裁的公证。
3. 细化仲裁庭的组成方式,明确仲裁员的披露义务
新法对仲裁庭的组成方式进一步细化,具体为:新增了首席仲裁员可以由双方当事人各自选定的仲裁员共同选定的机制;强调仲裁机构主任指定仲裁员的依据,即应“按照仲裁规则确定的程序”指定。此处修订将有助于推动更多仲裁机构制定及细化更为完善和完备的仲裁庭组成规则(此前已有多家仲裁机构在仲裁规则中予以规定)。
此外,本次修法还从立法层面明确了仲裁员的披露义务。而且,在披露标准的设定上,新法采纳了国际仲裁及国内仲裁实践中广泛认可的“合理性怀疑”标准。
以某仲裁机构为例:
二
仲裁程序方面
1. 新增在线仲裁,明确线上仲裁活动的合法性及效力
新法正式明确,认可线上仲裁活动的合法性及效力,即在当事人没有明确表示不同意的前提下(即默认当事人同意),线上仲裁与线下仲裁具有同等法律效力。
1.1. 在线仲裁端口便捷高效
在线仲裁端口便捷高效,为当事人节省了时间及金钱成本。如今,尤其是自新冠疫情之后,各主要仲裁机构大多已经建立在线仲裁制度。以深圳国际仲裁院(下称深国仲)为例,当事人及代理人可以在云上仲裁系统进行申请立案、提交及收材料等。其中,当事人及代理人申请立案时不需要到现场进行立案,直接在线上系统就可以完成;材料送达也可以通过短信、微信、云上仲裁系统、邮件等电子数据交换方式。这对于异地当事人及代理人来说,大大减少了人的路途或者邮寄的时间及金钱成本,提高效率。不过提醒注意:根据办案经验,深国仲案件涉及财产保全的,仍应当现场提交或邮寄纸质材料,由深国仲转交管辖法院。
1.2. 线上开庭
事实上,除前述谈到的线上申请立案、提交及收材料,线上开庭的实践已经越来越多。近年来,国内主要仲裁机构在仲裁规则中也已经明确纳入网络开庭的审理方式。比如:①北京:《北仲仲裁规则》第二十五条规定“审理方式(一)仲裁庭应当开庭审理案件,开庭方式包括现场开庭和网上开庭。……”。②深圳:2020年,《深圳国际仲裁院条例》第七条规定“仲裁院应当充分利用互联网、大数据、人工智能等信息技术,建设智慧仲裁,为当事人提供高效、便捷的纠纷解决服务。”以及,现行《深国仲仲裁规则》第六十七条规定:“信息技术应用除非当事人另有约定,仲裁院或仲裁庭可以决定全部或者部分仲裁程序借助信息技术进行,包括但不限于网上立案、送达、开庭、质证。”实务上,本团队今年经办的案件中,就是在深国仲开庭,而仲裁庭中的一名仲裁员在外地,是以视频接入的方式(腾讯会议)参加庭审。
此处新增规定方便各地当事人参加仲裁,有助于提升仲裁审理效率,也顺应了中国逐渐成为国际商事仲裁地的发展趋势。但另一方面,仲裁尤其看重程序,如采用线上开庭方式审理,对仲裁员设备所在地的场所(比如安静的场地)、聆听或出镜时间等,各仲裁机构也应当要有一系列细化和完善的规则,才能保证庭审质量,更好地保护当事人的合法权益。
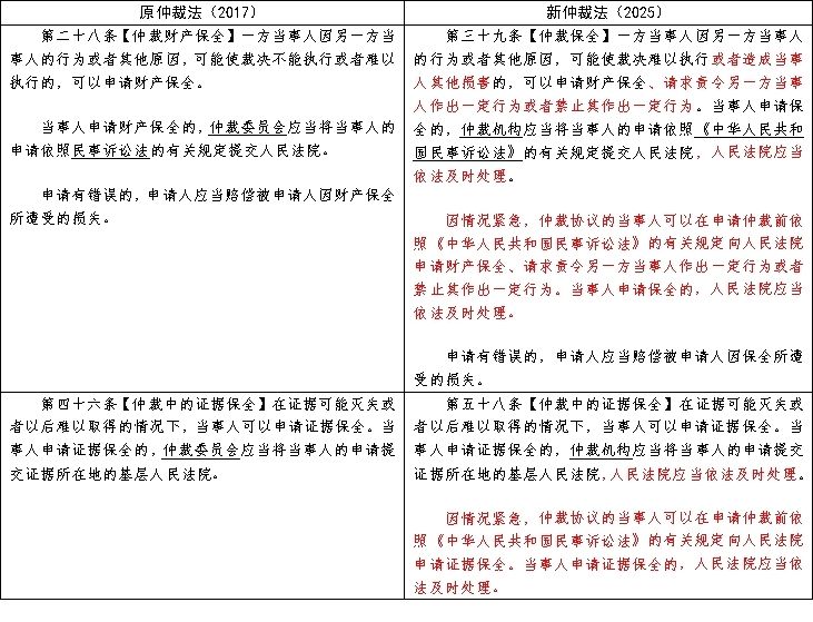
2. 完善仲裁的保全制度
新法完善了仲裁的保全制度,具体为:
①正式确立行为保全制度;
②明确仲裁前的财产保全、行为保全、证据保全制度。
2.1. 正式确立行为保全制度
行为保全制度,是我国民事诉讼及仲裁中的一项重要救济制度。当事人可向法院申请,在案件裁判结果作出及生效前,被申请人作出或禁止作出某行为(包括履行义务、停止侵权等),以避免申请人的合法权益遭受难以救济的损害。
过去,我国仲裁保全制度仅包括财产保全和证据保全,并不涉及行为保全,这就导致当事人在仲裁中难以申请要求被申请人停止侵权等可以在诉讼中开展的预防性救济措施。针对知识产权纠纷等典型领域(对停止侵权行为更为急切),最高院于2018年发布的《关于审查知识产权纠纷行为保全案件适用法律若干问题的规定》,对此类仲裁案件中的行为保全作了规定。
新法将行为保全纳入仲裁保全范围,为仲裁的行为保全提供了法律依据,这对需及时止损、避免损失扩大的当事人来说,提供了很重要的支持。
2.2. 新法明确规定“仲裁前”的财产保全、行为保全、证据保全制度
原仲裁法仅规定“仲裁中”的保全措施,即当事人只能在仲裁立案后申请保全,申请文书由仲裁机构转递管辖法院。新法赋予了当事人在仲裁立案前,直接通过向有管辖权的法院申请保全的权利。该修订也与《中华人民共和国民事诉讼法》第一百零四条第一款“利害关系人因情况紧急,不立即申请保全将会使其合法权益受到难以弥补的损害的,可以在提起诉讼或者申请仲裁前向被保全财产所在地、被申请人住所地或者对案件有管辖权的人民法院申请采取保全措施……”衔接了起来。
3. 确定仲裁送达方式
实践中,各仲裁机构规则大多规定了具体的送达方式,包括委托送达、公证送达、电子送达等;然而,由于原仲裁法未明确将仲裁规则作为送达依据,常有当事人以仲裁文件的送达程序不符合《中华人民共和国民事诉讼法》规定为由,主张仲裁程序违反法定程序,并向法院申请撤销或不予执行仲裁裁决。为此,最高人民法院回应实践痛点,于2018年发布的《最高人民法院关于人民法院办理仲裁裁决执行案件若干问题的规定》中第十四条第二款规定:“……仲裁庭按照仲裁法或仲裁规则以及当事人约定的方式送达仲裁法律文书,当事人主张不符合民事诉讼法有关送达规定的,人民法院不予支持”。
本次新法修订,明确了以当事人意思自治优先、仲裁规则为依据的基本原则,为仲裁送达制度提供立法依据。对此,对律师同行来说,建议:如有必要,在起草仲裁协议时,就可以明确送达方式;因按照大多仲裁机构规则,一般收到手机短信就视为送达,很容易错失短信或陷入被动境地。
4. 仲裁庭取证权利扩大:请求协助
当事人如因客观原因无法收集相关证据时,可以申请仲裁员调查取证,但当仲裁庭向第三方发出协助调查函要求配合取证时,仲裁庭的决定对第三方并无强制约束力,仲裁取证难以实际开展。
为了解决该困境,上海、广东等地已相继出台司法文件,创设“仲裁调查令”制度,规定仲裁庭自身调查收集证据有困难时,可以通过仲裁机构向人民法院申请开具调查令。举例:①2023年12月1日,上海高院发布了《关于开具调查令协助仲裁调查取证的办法(试行)》;②2025年6月,广东高院发布了《关于开具调查令协助商事仲裁机构调查取证的办法(试行)》)允许当地法院以调查令形式协助仲裁庭调查取证。
而国际上,《联合国国际贸易法委员会国际商事仲裁示范法》(《UNCITRAL示范法》)第27条也有类似规定:仲裁庭,或当事人经仲裁庭同意,可请求有管辖权的法院协助收集证据。
新法明确了仲裁庭可以请求有关方面依法予以协助调查取证,这有助于解决仲裁取证的障碍,更有利于当事人及仲裁庭查清案件事实。但,此次修订未明确法院主体及具体形式,希望可参考前述上海、广东等地法院调查令的实践经验,在相关司法解释中进一步规定,确保落地。
5. 正式引入涉外仲裁的仲裁地制度
新法在涉外仲裁部分引入国际商事仲裁中的仲裁地制度,在立法层面确立“仲裁地”概念。原仲裁法未明确规定仲裁地的概念,实务中很多人也容易混淆“仲裁地”与“仲裁机构所在地”。
国际商事仲裁中,开庭地,是当事人及代理人实际参加庭审活动的物理/地理位置,一般不具有法律意义;仲裁机构所在地,是仲裁机构的注册或办公地点。
关于仲裁地,为法律概念,具体内涵如下:
A.仲裁地,决定裁决的籍属(国籍);而裁决籍属(国籍)影响裁决的执行。
B.仲裁地法,为仲裁程序适用法;当事人未特别约定时,仲裁程序有效性的判断依据的是仲裁地法。
C.仲裁地决定司法管辖权,即仲裁地法院通常对裁决拥有撤裁的管辖权。
D.仲裁地是仲裁协议适用法律的重要连接或考虑因素。
新法对“仲裁地”制度的完善,进一步明晰了仲裁裁决国籍认定依据,解决了裁决的司法审查管辖上的规定不明问题,有助于鼓励更多的境外当事人选择中国作为仲裁地,也有利于提升我国国际仲裁的竞争力。
6. 临时仲裁(Ad Hoc Arbitration)
临时仲裁的纳入是本次新法修订的亮点之一,我国自此正式在立法层面确立“机构仲裁”和“临时仲裁”并行模式。
Ad Hoc源自于拉丁语,意思是For this,引申为For a particular purpose,中文一般译为“为某种目的设置的,特别的,临时的”意思。回顾历史,仲裁就是由临时仲裁发展而来,最先就是出现在同行业商人之间的临时仲裁。而临时仲裁确立的国际法基础,来自1958年联合国《承认和执行外国仲裁裁决公约》(即《纽约公约》)。我国于1986年12月加入了《纽约公约》,依法承认和执行境外临时仲裁裁决,但国内立法排除了临时仲裁,直到原仲裁法(2017年)都没有规定临时仲裁制度。
但近年来,最高院及各地仲裁机构已逐步探索相关制度。例如:2016年,最高人民法院出台《最高人民法院关于为自由贸易试验区建设提供司法保障的意见》,首次有限度的认可了自贸试验区企业之间的临时仲裁协议效力,即提出“三个特定”前提,即特定地点、特定仲裁规则、特定人员,允许在自贸区内注册的企业在特定地点、依据特定规则、由特定人员组成仲裁庭开展临时仲裁。这一司法文件为临时仲裁在国内的发展埋下了种子,但临时仲裁制度仍未正式获得立法层面的授权。
而深圳国际仲裁院,于2016年12月1日实施《深圳国际仲裁院关于适用〈联合国国际贸易法委员会仲裁规则〉的程序指引》,该程序指引明确仲裁当事人可以选择采用《联合国国际贸易法委员会仲裁规则》,即:除非仲裁庭另有决定,当事人如果没有约定仲裁地的,仲裁地为香港。该指引通过选择“仲裁地为香港”的方式,引致仲裁裁决被视为在香港地区做出,适用香港法律,进而适用临时仲裁。
有关探索还包括海南国际仲裁院的《海南国际仲裁院协助临时仲裁工作规则(试行)》、上海仲裁协会的《上海仲裁协会临时仲裁规则》等。各地逐渐明确规定了临时仲裁的适用范围、程序规则及备案机制,标志着我国地方层面的探索已初步成型。
至于临时仲裁,具体而言,临时仲裁侧重当事人意思自治,当事人可自主协商制定程序规则(包括仲裁庭组成、仲裁院选任等),灵活性更强、效率更高,能够在特定案件中更好地契合当事人需求。而且,临时仲裁无需向仲裁机构支付案件受理费和管理费。
对比:机构仲裁 / 临时仲裁
本次新法修订确认临时仲裁制度,在逐步接纳国际仲裁惯例的同时,基于风险防控也采审慎态度,对适用案件范围作了限定,限于涉外海事纠纷以及自贸区等区域内登记企业之间的涉外纠纷。其次,如选择临时仲裁,当事人应选择我国为仲裁地,仲裁庭成员应符合新法规定条件,且组庭后三个工作日内应向仲裁协会完成备案。而且,新法明确了临时仲裁适用保全制度。
另外,临时仲裁在我国尚为新兴事物,且没有常设机构的监督,仲裁员具有较大的裁量权,这将对仲裁员素质提出更高的要求。在此情形下,如没有相应的法律、成熟的制度、极高的个人专业水平和职业操守,极可能导致仲裁员权力滥用或虚假仲裁等情形,甚至有可能会损害第三人的利益,这也将极大地伤害仲裁公信力。对仲裁员滥用权力行为的规制,2006年《刑法修正案(六)》增设了“枉法仲裁罪”,规定如下:“依法承担仲裁职责的人员,在仲裁活动中故意违背事实和法律作枉法裁决,情节严重的,处三年以下有期徒刑或者拘役;情节特别严重的,处三年以上七年以下有期徒刑。”经检索,相关定罪案例不多,部分案例为当事人以“枉法仲裁”为由申请撤销仲裁裁决。鉴于此,相信随着仲裁逐渐发展,我国对仲裁员相应规制应当会有更进一步的立法及司法层面的规范。
7.缩短撤裁申请期限:由6个月改为3个月
原仲裁法规定的申请撤销裁决的期限是6个月,新法修改为3个月,与《联合国国际贸易法委员会国际商事仲裁示范法》保持一致,此处修订与国际接轨,有助于提高仲裁裁决的确定性及稳定性,反过来也对当事人及代理人申请撤销工作增加了成本、提高了要求。
三
结语:机遇与挑战并存
新仲裁法的出台,对我国仲裁制度国际化及专业化具有重大意义。目前,全国设立仲裁机构超过280家,累计办理仲裁案件500多万件,涉案标的额九万多亿元。而2024年全国办理的涉外仲裁案件达4千件,涉外标的额近2千亿元。律师能紧跟新法新规,不断精进业务能力,才能为当事人提供更高效、可信的争议解决保障。
在分享会结尾互动环节中,各位律师结合自身实务经验,对本次主题展开热烈讨论。最后,诚公公司委主任、诚公联营律师所主任郑涛律师总结说,国内仲裁事业的发展,很不平衡,很不乐观,一线城市的仲裁机构收入很高,忙坏了,导致审限无限延长,而,经济落后地区的仲裁机构,门可罗雀,濒临倒闭。本次仲裁法修订,尚有几个方面没有触及:一是裁决被法院撤销或不予执行后,不菲的仲裁费用需要退回吗?二是仲裁资金的使用监督问题。另外,建议仲裁约定附加送达方法,可以与合同某条约定的非诉送达一样。
合影留念
本期讲师
















